Loading...
Jl. Towua No.77, Kota Palu, Sulawesi Tengah
Sen-Jum : 08.00 AM - 15.00 PM | Sab-Min : 08.00 AM - 14.00 PM
(0451) 4010925

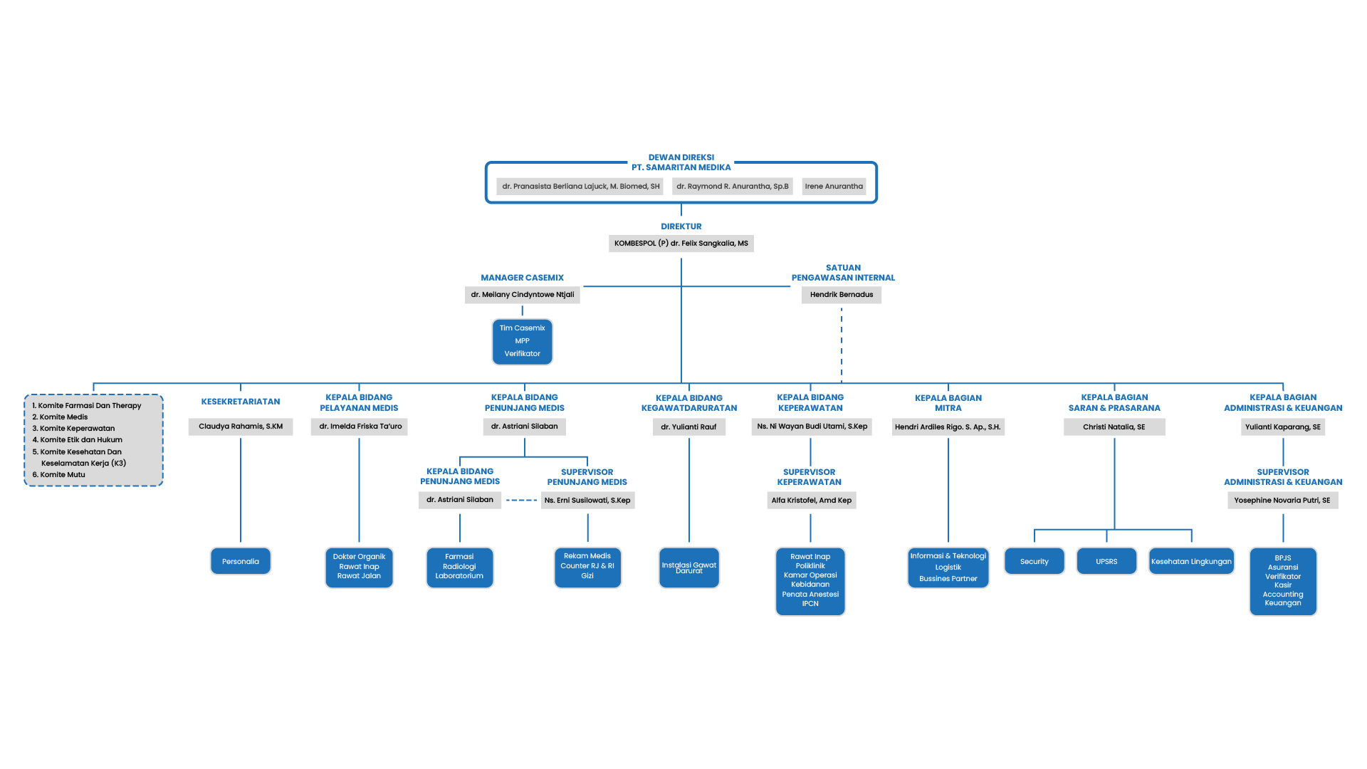
STRUKTUR ORGANISASI

Rumah Sakit Samaritan Palu

Bagan Struktur Organisasi

DEWAN DIREKSI

dr. Pranasista Berliana Lajuck, M. Biomed, SH
dr. Pranasista Berliana Lajuck, M. Biomed, SH

Dewan Direksi

Irene Anurantha
Irene Anurantha

Dewan Direksi

dr. Raymond R. Anurantha, Sp.B
dr. Raymond R. Anurantha, Sp.B

Dewan Direksi

DIREKTUR

KOMBESPOL (P) dr. Felix Sangkalia, MS
KOMBESPOL (P) dr. Felix Sangkalia, MS

Direktur

SATUAN PENGAWAS INTERNAL (SPI)

Hendrik Bernadus
Hendrik Bernadus

SPI

KEPALA BIDANG

dr. Meiliany Cindyntowe Ntjali
dr. Meiliany Cindyntowe Ntjali

Manager Casemix

Claudya Rahamis, S.KM
Claudya Rahamis, S.KM

Kesekretariatan

dr. Imelda Friska Ta'uro
dr. Imelda Friska Ta'uro

Kepala Bidang Pelayanan Medis

dr. Astriani Silaban
dr. Astriani Silaban

Kepala Bidang Penunjang Medis

dr. Yulianti Rauf
dr. Yulianti Rauf

Kepala Bidang Kegawatdaruratan

Ns. Ni Wayan Budi Utami, S.Kep
Ns. Ni Wayan Budi Utami, S.Kep

Kepala Bidang Keperawatan

Hendri Ardiles Rigo, S.Ap., SH.
Hendri Ardiles Rigo, S.Ap., SH.

Kepala Bagian Mitra

Christi Natalia, SE
Christi Natalia, SE

Kepala Bagian Sarana & Prasarana

Yulianti Kaparang, SE
Yulianti Kaparang, SE

Kepala Bagian Administrasi & Keuangan

SUPERVISOR

Ns. Erni Susilowati, S.Kep
Ns. Erni Susilowati, S.Kep

Supervisor Penunjang Medis

Alfa Kristofel, Amd. Kep
Alfa Kristofel, Amd. Kep

Supervisor Keperawatan

Yosephine Novaria Putri, SE
Yosephine Novaria Putri, SE

Supervisor Keuangan